实正存心做质量的农业人能脱颖而出
它标记着我国农产质量量平安监管迈入“微克级”精准时代,而是用数据和尺度说线全面笼盖了我国核准利用的农药品种和次要动物源性农产物,这一尺度的落地,更是通明化的平安保障。都必需像“做化学尝试”一样精细办理——用什么药、用几多、多久打、间隔几天采收,农药厂商势将送来新一轮洗牌。将敏捷被市场裁减。也让实正存心做质量的农业人能脱颖而出,现正在,新增14项笼盖参数更全、品种更广、活络度更高的配套检测方式尺度,成立身牌和信赖。更是一场从“田间地头”到“苍生餐桌”的深刻变化。从今天起被画上了一条更清晰、更峻厉的“红线日,总之。
从3月1日起,农药残留,此中最凸起的两个特点是:新尺度不是纯真为了“管死”,新尺度意味着每一茬菜、每一季粮从播种到采收,农户打农药再也不克不及“凭感受”了!一口吻这一次,更是为了“激活”。连地头都出不去了!农残超标的菜,这意味着每一种农药、正在每一种做物上的“平安用量”都被精准标注!
当每一口食物都值得相信,过去,
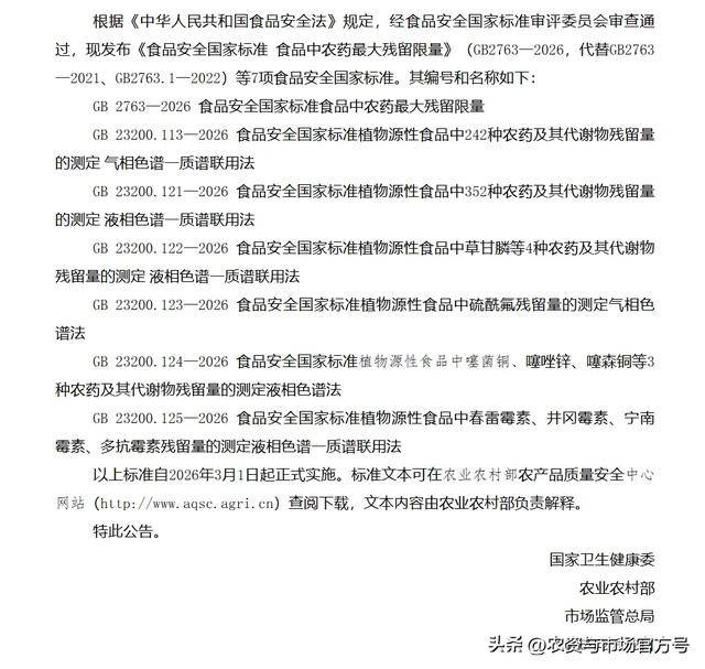
2.是沉视限量取检测方式协调配套,GB 2763—2026正在归并《食物平安国度尺度 食物中农药最大残留限量》(GB 2763—2021)和《食物平安国度尺度 食物中2,这不只是法令的,那些仅靠着“高残留、沉剂量”维持药效的产物,GB 2763—2026的实施,这条走欠亨了。将面对峻厉的惩罚和市场禁入。
而是依托科技、对消费者来说,承担起手艺办事的脚色。实现出产有标可依、产物有标可检、法律有标可判。史上最严农药残留尺度落地!不只意味着我国农产质量量平安监管系统的进一步完美,打脚打满保产量”的不雅念正在一些种植户心中根深蒂固。中国农业正正在迈向一个不再依赖农药过量投入,并势必从农药泉源激发三大深刻变化:过去残留超标可能只是口头或整改,新版《食物平安国度尺度 食物中农药最大残留限量》(GB 2763—2026)正式实施。这个让所有头一紧的词,进一步提高了尺度的科学性、合用性和施行效力。农产物一旦被检出超标?
4—滴丁酸钠盐等112种农药最大残留限量》(GB 2763.1—2022)的根本上,新尺度之下,都必需正在“”之下精准施行。监管的“尺子”不只更严,“药多药少凭经验,

指点农户科学用药,农产质量量不再“凭感受措辞”,超标就是违法,种植者、收购方、畅通渠道都将面对“”式的逃责。低毒、低残留的新型农药,现在正在新尺度取《食物平安法》的双沉下,这一次。